(part of the InLOC Information Model)
UML model diagram to support linked data
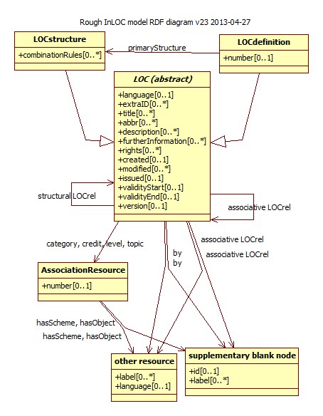
The original UML diagram was constructed to give the most compact and neat models for XML, XSD and relational databases. However, work on the RDF binding showed that the original model did not fit well with use for linked data or the Semantic Web. This alternative diagram illustrates the version of the model used in the RDF and JSON-LD bindings, and corresponds approximately to the concept diagram for naturalised RDF, also shown here, from the RDF binding.

The LOCdefinition and LOCstructure classes are essentially unchanged, except that the primaryStructure now explicitly links between a LOCdefinition and a LOCstructure, and the id is seen as the essential identifier used throughout the technology, and not as a separate property.
Instead of the LOCassociation class, there is a more specific AssociationResource, that no longer has the subject as a property, as the subject plays the role of the RDF subject in triples. What was the type of the LOCassociation now becomes the actual association between the LOC and its relationship or compound property.
The old distinction between scheme and object classes is now taken up with the predicates hasScheme and hasObject. The significant difference in linked data terms is between a scheme or object that has its own identifying IRI, and thus can be treated as an RDF resource, and a scheme or object that has no IRI of its own, and therefore is treated as a blank node. This blank node can lead to a non-IRI identifier.
While the "other resource" can have any properties of its own outside the scope of InLOC, if it has a language, that may be significant for user interfaces within InLOC and therefore the language can be specified within InLOC.